组织机构-yl23455永利集团
yl23455永利集团官网
设为首页
|
加入收藏
首页
永利概况
学院简介
现任领导
组织机构
联系我们
师资队伍
师资概况
教师风采
教学研究
本科专业
教学科研动态
精品课程
实践教学
党团建设
组织机构
党团活动
永利集团
组织机构
学生活动
招生就业
就业信息
招生信息
校友荟萃
创新创业
创新创业动态
永利概况
学院简介
现任领导
组织机构
联系我们
组织机构
首页
>
永利概况
>
组织机构
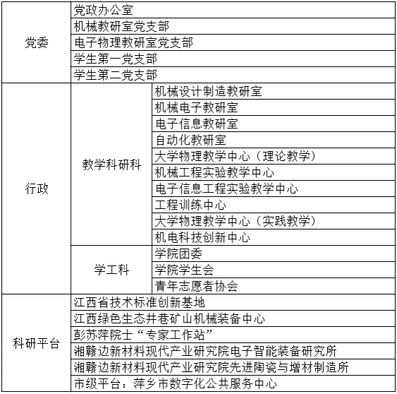
yl23455永利集团组织机构